众智:
生成中
更详细
更精简

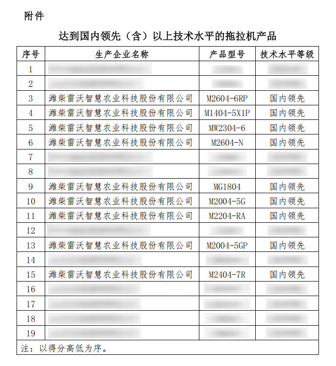
近日,农业农村部农机化总站发布农业轮式拖拉机先进性评价结果。潍柴雷沃智慧农业共有19个产品被认定达到国内领先(含以上)技术水平,被认定数量超过总认定数量的一半,高居行业榜首。其中,潍柴雷沃P2404-7V(G4)拖拉机被评为达到国际先进技术水平。


据悉,按照《农业轮式拖拉机先进性评价实施细则(试行)》规定,农业农村部农业机械化总站日前对潍柴雷沃智慧农业等多家企业申请的轮式拖拉机产品开展了先进性评价。经现场评价、专家组评审等环节,在发布的农业轮式拖拉机先进性评价结果(前两批)中,共有33个产品被认定达到国内领先(含)以上技术水平。
小程序扫码观看
更多农机资讯尽在农机一键查
版权声明:本文仅代表作者观点,不代表农机新闻网立场。 本文为分享行业信息所用,如需转载,请联系原作者。
众智:
详细点评
精简点评
众智


